Çalışma Saatleri
Pts / Cuma 08:00 — 18:00
E-Posta
info@mersinosb.org.tr
Telefon
+90 324 676 42 42
Anasayfa
Kurumsal
Hakkımızda - Tarihçe
Misyon Vizyon ve Temel Değerlerimiz
Kalite, Çevre Enerji ve Su Verimliliği Politikası
Müteşebbis Heyet
Yönetim Kurulu
Denetim Kurulu
Bölge Müdürlüğü
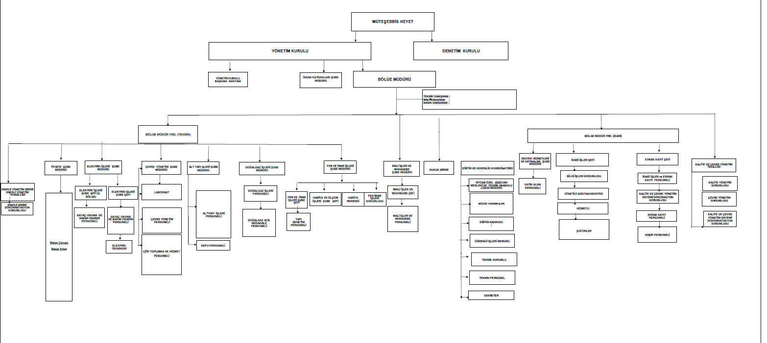
MERSİN OSB Organizasyon Şeması
Mevzuat
MERSİN OSB Tanıtım Filmleri
Yönetim
Müteşebbis Heyeti
Yönetim Kurulu Başkanı
Başkan Hakkında
Başkanın Mesajı
Foto Galeri
Yönetim Kurulu
Denetim Kurulu
Bölge Müdürlüğü
Hizmet Birimleri
İzin ve Ruhsatlar
Elektrik
LİSANSSIZ ELEKTRİK ÜRETİM SANTRALLERİ BAŞVURU LİST..
Su
Su Analizleri
Atık Su Arıtma Tesisi
Doğalgaz
Telekomünikasyon
İtfaiye
Eğitimler
Güvenlik
Firma
Haber
Duyuru
Eğitim
Özel Şişecam Mesleki ve Teknik Anadolu Lisesi
Özel Esra Şemsi Gündüz Bakım Evi
İk
İş Başvuru Formu
KVK
Aydınlatma Metni
Referans Kişi Aydınlatma Metni
Tedarikçi - İş Ortağı Aydınlatma Metni
Katılımcı - Katılımcı Çalışanı, Yetkilisi Aydınlat..
İletişim
İletişim Formu
İstek / Şikayet / Öneri
MERSİN OSB Bölge Müdürlüğü Harita
İrtibat Numaraları
Konferans Salonu
MERSİN OSB Formlar
Model Fabr. ve Yen. Merk.
Model Fabrika Nedir ?
Yenilik Merkezi Nedir ?
Misyon, Vizyon ve Stratejik Hedefler
Hizmetler
Fotoğraf Galerisi
Merkezin Mimari Ödülleri
Tasarım Yarışması Hakkında
ÜYE GİRİŞİ
MERSİN OSB Organizasyon Şeması
Anasayfa
Kurumsal
MERSİN OSB Organizasyon Şeması
MERSİN OSB Organizasyon Şeması
17271 Gösterim
Sosyal Medya'da Paylaş:
Bölge Müdürlüğü
Mevzuat
Vizyon ve Misyonu
Üreten ve Eğiten
Mersin Organize Sanayi Bölgesi
İletişime Geçin